轨客网-重庆晚报官网

轨客网-重庆晚报官网 要闻 要闻 查看内容

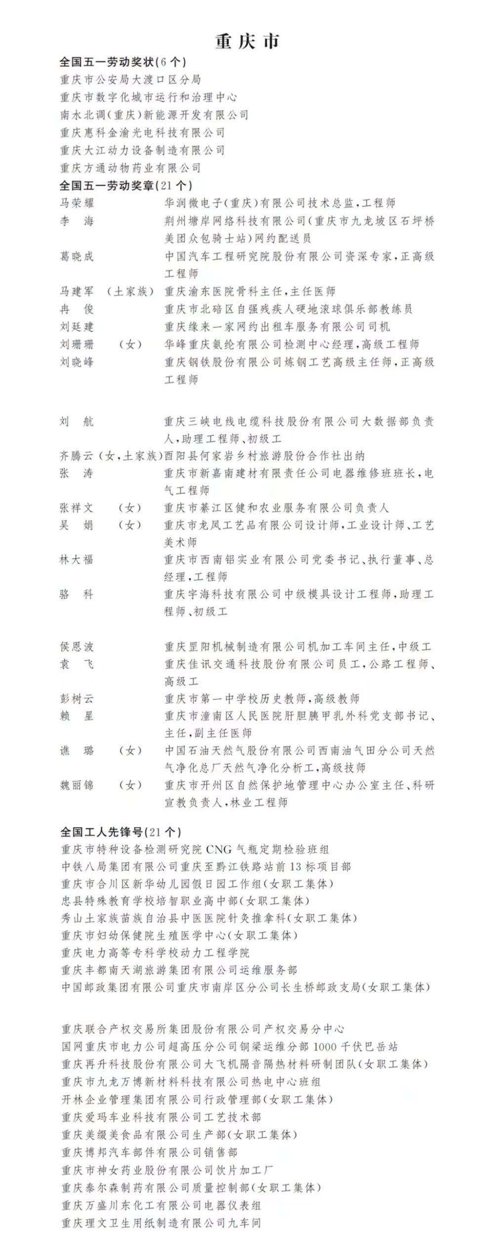
2026年度全国五一劳动奖章名单公布 重庆21人上榜!

2026-04-28 15:09 |来源:第1眼TV-华龙网 |分享到微信

放大 缩小

记者从重庆市总工会获悉,4月27日,2026年全国五一劳动奖评选结果揭晓,共评选出全国五一劳动奖3024个,其中全国五一劳动奖状379个、全国五一劳动奖章1462名、全国工人先锋号1183个。

其中,重庆市6个集体被授予全国五一劳动奖状,21人被授予全国五一劳动奖章,21个集体被授予全国工人先锋号。

4月28日,全国总工会召开庆祝“五一”国际劳动节暨全国五一劳动奖表彰大会,表彰激励先进典型,大力弘扬劳模精神、劳动精神、工匠精神。

原标题:2026年度全国五一劳动奖章名单公布 重庆21人上榜!

编辑:李梓琪

校审:张亚

总值班:严一格

  附件: 2026全国五一劳动奖名单.pdf

本站声明:

本站论坛的文章由网友自行贴上,文责自负,对于网友的帖文本站均未主动予以提供、组织或修改。

本站对网友所发布未经确证的商业宣传信息、广告信息、要约、要约邀请、承诺以及其他文字表述的真实性、准确性、合法性等不作任何担保和确认。

因此本站对于网友发布的信息内容不承担任何责任,网友间的任何交易行为与本站无涉。任何网络媒体或传统媒体如需刊用转帖转载,必须注明来源及其原创作者。特此声明!


重庆晚报

地址:重庆市两江新区同茂大道416号重报集团22楼

运营热线: 023-63315186

轨客网 ( 渝ICP备13006218号-1 )

渝公网安备 50011202500996号

网络报警渝公网备